TSI Placement
If you are not TSI complete in all areas, you are required to take support course work. Use the information below to determine if you are college ready and what support course work you may need. Your Academic Advisor will also review this information with you in your initial advising appointment.
TSI Placement Status
| TSI Placement Status | TSI Mathematics Scores | TSI English, Language Arts, and Reading (ELAR) Scores |
|---|---|---|
| College Ready | TSI Math score: 950+ | TSI ELAR score: 945+ and TSI Essay score: 5+ |
| College Ready | TSI Math score: 900-949 and TSI Math Diagnostic score: 6 | TSI ELAR score: 900-944, TSI Essay score: 5+, and TSI ELAR Diagnostic score: 5+ |
| Not College Ready | TSI Math score: 900-949 and TSI Math Diagnostic score: 1-5 | TSI ELAR score: 900-949, TSI Essay score: 1-4, and TSI ELAR Diagnostic score: 1-4 |
English
Your English support course will be taken in your first semester alongside ENGL 1301 and is determined by your TSI ELAR Diagnostic score.

If your TSI ELAR score is 900-944 and your TSI ELAR Diagnostic score is 1-3, you will take ENGL 1301 and INRW 0014.
If your TSI ELAR score is 945+ and your TSI Essay score is 1-4, or if your TSI ELAR score is 900-944 and your TSI ELAR Diagnostic score is 4-5, you will take ENGL 1301 and INRW 0011.
You will register for:
- One ENGL 1301 section (without an EWCAT attribute)
- One INRW 0014 or INRW 0011 section, based on your academic advisement
Spring 2026 Support Course Work
Printer-friendly guide for Spring 2026 English support course work.

Math
Your math support course is determined by your TSI Math Diagnostic score, student type, previous math course grades, and/or high school GPA.
Algebraic Programs:
- College of Business Administration programs
- College of Science and Engineering Technology programs
- These College of Education programs:
- Education and Composite Science, BS
- Education and Interdisciplinary Agriculture, BS
- Education and Mathematics, BS
- Educational Studies, BA
- College of Health Sciences programs except Interior Design, BA; Interior Design, BS; and Fashion Merchandising, BS
Non-Algebraic Programs:
- College of Arts and Media programs
- College of Criminal Justice programs
- College of Humanities and Social Sciences programs
- College of Education programs except Education and Composite Science, BS; Education and Mathematics, BS; Education and Interdisciplinary Agriculture, BS; and Educational Studies, BA
- These College of Health Sciences programs:
- Interior Design, BA
- Interior Design, BS
- Fashion Merchandising, BS
Depending on your TSI Math Diagnostic score, you will take either a two-semester sequence or a one-semester sequence of courses.

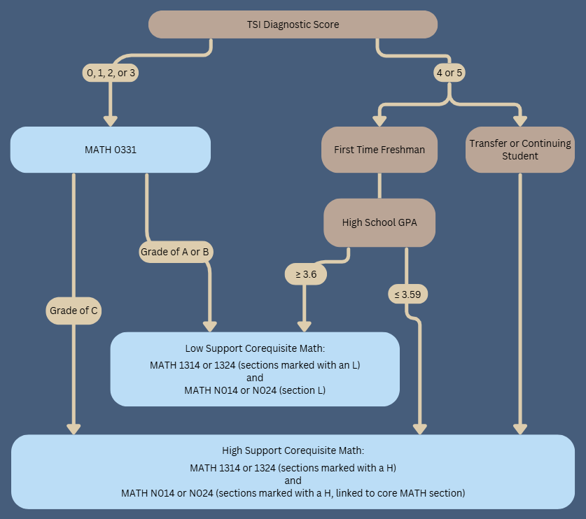
If your TSI Math Diagnostic score is a 1-3:
In your first semester, you will take MATH 0331. Your semester after completing MATH 0331 with a grade of C or better, you will take either core math and low support math, if you made an A or B in MATH 0331, or core math and high support math, if you made a C in MATH 0331.
If your TSI Math Diagnostic score is a 4-5 and you are a first-time freshman:
You will take core math and low support math if your high school GPA is a 3.6+. If your high school GPA is a 3.59 or below, you will take core math and high support math.
If your TSI Math Diagnostic score is a 4-5 and you are a continuing or transfer student:
You will take core math and high support math.
For MATH 0331, you may choose any section.
For high support, you will register for:
- One core math section marked with an H
- One support math section marked with an H
- Your core math and support math sections are directly linked together. You must register for the support math section directly next to the core math section you have chosen on the chart below.
For low support, you will register for:
- One core math section marked with an L
- Support math section L
Spring 2026 Support Course Work
Printer-friendly guide for Spring 2026 algebraic math support course work.


For high support, you will register for:
- One core math section marked with an H
- One support math section marked with an H
- Your core math and support math sections are directly linked together. You must register for the support math section directly next to the core math section you have chosen on the chart below.
For low support, you will register for:
- One core math section marked with an L
- Support math section L
Spring 2026 Support Course Work
Printer-friendly guide for Spring 2026 non-algebraic math support course work.

Contact
Visit
1903 University Avenue
Estill Building, Room 331
Huntsville, TX 77340
Office Hours: M-F, 8 a.m. - 5 p.m.
Call or Email
Sam Houston State University
Office of the Registrar
Box 2029
Huntsville, TX 77341-2029