Skip to main content

Prepare & Submit a Proposal

Getting Started

Every grant proposal must be reviewed and approved by the Office of Research and Sponsored Programs (ORSP) before submission.Most grants are submitted by SHSU’s Authorized Organizational Representative (AOR), on behalf of the researcher.

The first step is to submit a Pre-Proposal Notification Form (PPN).This notifies our team of your intent to apply and allows us to collect the information needed to assist with proposal preparation.

PI Toolkit

Everything you need to know to manage your role as Principal Investigator.

A Principal Investigator (PI) is the main individual who oversees the sponsored project. The Principal Investigator has absolute responsibility for the overall conduct of the sponsored project including all financial, administrative, technical and compliance aspects of the project.

Principal Investigators must:

  • Review sponsor program guidelines and solicitation to understand the requested applications and eligibility requirements.
  • Inform Department Chair or Dean of proposed project by submitting a Pre-Proposal Notification Form (PPN) to ORSP.
  • Assure proposed project is appropriate and in-line with departmental, college, division, and institutional mission.
  • Discuss any sponsor required cost sharing/matching dollars with your Department Chair or Dean and the Assistant Vice President of ORSP to determine if allowable. Secure approval in writing.
  • Discuss any proposed release time (course buyout) for reassignment with your Department Chair or Dean. Secure approval in writing.
  • Discuss any modifications with indirect cost breakdown/allocation (other than the allocation already established by the University) with your Dean or Assistant Vice President of ORSP.
  • Prepare the proposal narrative, budget, justification, and related materials required for the grant application submission.
  • (When applicable): work with ORSP to complete pre-award subcontract paperwork requested by lead institution OR provide the contact information for a subcontract in which SHSU is the lead to initiate the sub process.
  • Review, discuss, and satisfy all federal, state, and regulatory research requirements with ORSP Compliance Specialist to ensure compliance including, but not limited to:
    • Human Subjects/Clinical Trial
    • Animal welfare
    • Drones
    • Export Controls
    • Chemical Agents
    • SB 17
  • Collaborate with SHSU departments that may be involved with the proposed project to determine capability of execution if awarded.
  • Abide by ORSP deadline requests for final documents, at least 5 days prior to sponsor’s submission deadline, to ensure sufficient time to conduct an internal review and complete the routing process.
  • Complete the Cayuse record and Certify the External Grant Proposal Routing to obtain the approval of your Department Chair, Dean, and Associate Vice President of ORSP.
  • Coordinate submission of proposal to sponsor/funding agency with the ORSP; if online submission to a federal or state agency is required, the ORSP will submit for PI.
  • With ORSP, review and approve the terms and conditions of the award, including any sponsor requested revisions.
  • Attend an Award Initiation Meeting (AIM) with ORSP, ORA, and SHSU department personnel to understand project management requirements.
  • Review the awarded project to determine applicable SHSU departments needed for implementation of project components.
  • Contact appropriate personnel to begin internal processes: IT, IMC, HR, Department Admin, etc.
  • Complete all required Compliance and Financial Training to activate the award.
  • Conduct the research/program within the scope and objectives of the proposal.
  • Understand federal grant terms and conditions concerning allowable expenses and secure ORA approval.
  • Oversee grant budget management and authorize all expenditures.
  • Satisfy and adhere to federal, state, and SHSU regulatory research requirements and biosafety hazards.
  • Initiate hiring/reassignment of personnel working on the sponsored research/program.
  • Manage project personnel including time and effort reporting (report to Office or Research Administration
  • Complete interim and final technical reports in accordance with sponsor’s award terms and conditions.
  • Initiate request and provide oversight for re-budgeting, cost transfers, and carry forwards (with Office of Research Administration.
  • Provide information on closing reports (work with Office of Research Administration)
  • Retain project data and materials as required.

Build Your Budget

Plan your proposal’s financial foundation with accuracy and compliance in mind. Our internal templates and expert guidance help ensure your budget is clear, consistent, and aligned with sponsor requirements.

All budgets and related proposal documents must be reviewed and approved by the Office of Research and Sponsored Programs (ORSP) before submission to the sponsor. Most grant proposals must be routed through ORSP and submitted by SHSU’s Authorized Organizational Representative (AOR).

SHSU’s Delegation of Authority Policy (PRE-05) outlines who is authorized to enter the university into sponsored research agreements. These individuals include:

  • Provost & Senior Vice President for Academic Affairs
  • Chief Financial Officer & Senior Vice President for Operations
  • Vice President for Research / Associate Vice President for Research and Sponsored Programs

What Is a Budget?

The budget is the financial projection of the proposed scope of work, detailing the financial plan for a project or program. It includes both the sponsor’s share and any non-sponsor (cost share) contributions. Proposed project costs are comprised of allowable direct costs, facilities and administrative (F&A) costs, and cost sharing.

The proposed costs must be:

  • Allowable: Costs must not be expressly prohibited by sponsored program regulations, the agreement, university policy, or Federal Cost Principles.
  • Allocable: Cost incurred are directly related to and necessary for the project during the approved project period.
  • Reasonable: Costs must be able to withstand public scrutiny; Justifiable to an objective third party as an appropriate and necessary cost.

Why Is the Budget Important?

  • Demonstrates how project costs were calculated.
  • Serves as a financial blueprint for project implementation.
  • Shows responsible stewardship of sponsor funds, by both the PI and the University.
  • Builds funder confidence in the feasibility and fiscal responsibility of the project.

Who Builds the Budget?

Budget development is a collaborative process involving:

  • Principal Investigator (PI)
  • ORSP Proposal Administrator
  • Department Chairs and Deans
  • Subcontractors (if applicable)

What Budget Format Should Be Used?

  • Sponsors may have a specific budget format or template that must be used.
    • Review sponsor’s proposal guidelines thoroughly for budget requirements, formats, restrictions, and funding caps.
    • Following this sponsor's guidance helps ensure your proposal is successfully submitted.

The Office of Research and Sponsored Programs (ORSP) requires project budgets to be prepared using an internal budget template to allow for consistency in review and preparation and to promote efficient award setup. Once the Principal Investigator and ORSP Proposal Administrator (PA) have finalized the internal budget template the PA will convert the internal budget template into the sponsor’s required budget format for submission.

What is a Budget Justification?

A budget justification, also known as a budget narrative, is a detailed, categorical explanation of the proposed costs in a grant or contract budget. A strong justification demonstrates that the project is well-planned and helps prevent arbitrary reductions or eliminations by the sponsor.

The budget justification should address each major cost category including, salaries, fringe benefits, equipment, travel, supplies, other direct costs, participant support costs, and indirect costs, as well as any additional categories required by the sponsor.

Organize the section headers in the budget justification mirroring the order and format of the sponsor’s budget categories.

Budget narrative must match the budget in terms of dollar amounts and language.

Explain why each line item is essential in relation to the project’s aims and methodology and how it contributed to meeting its goals.

Provide a detailed explanation for each line item and justify the rationale behind the proposed expenditure, rather than merely restating the proposed cost.

Example Budget Justifications

National Science Foundation, simple

Typical Budget Justification Sections and Guidance

Note: The following cost principal categories are generic. The solicitation for the funding opportunity that you apply for will take precedent over everything below.

Key/Senior Personnel

List all personnel and positions to be paid with project funds and briefly describe their role in the project. Only include paid personnel unless cost-sharing is mandated by the sponsor.

In addition to the sponsor’s requirement for showing effort, always list effort in person months for faculty and staff. When listing effort, do not use approximations. Show effort out to two decimal points (e.g., 1.52 months) as applicable. Include Cost of Living Adjustments (COLA) of 3%. Verify any sponsor-driven limitations on COLAs.

Other Personnel

This section includes research technicians, postdoctoral fellows, graduate, and undergraduate research assistants, etc. When known, list the name, title, amount of time to be dedicated to the project, and the personnel scope of work for the project. When not known, describe the skill set you are looking for.

In addition to following the sponsor’s requirement for showing effort, list the number of months and hours per week for Graduate Research Assistants and for Undergraduate Research Assistants, specify the number of weeks, hours per week, and hourly pay rate.

Fringe Benefits

The rates for faculty, research associates, and graduate students are according to institutional guidelines. These rates vary from 7.65% for undergraduate students to 32.4% for full time faculty and staff.

Travel

There is increased scrutiny for travel categories, so detailed, descriptive travel itineraries are best. Explain the purpose of each trip and how it supports your project’s objectives. Specify how many individuals will go on each trip, the location, the duration of the trip, and the exact meeting or conference you plan to attend. If the exact information is not available ahead of time, provide examples of past conferences and costs.

Break down the travel budget as thoroughly as possible. This category should include airfare, accommodations, ground transportation, per diem, mileage, parking, and other incidentals. Request reasonable amounts and avoid partial financing of travel requirements.

Equipment

To qualify as an equipment purchase, the item must cost over $5,000 and have a useful life of more than one year. Explain why equipment is essential to your project’s success and whether the equipment will be used exclusively for your project. Confirm prices with vendors and provide quotes to substantiate the cost.

Materials and Supplies

Only request supplies that are directly relevant (allocable) to the research plan. Avoid using a whole, round number, as they appear, is questionable to a sponsor. Carefully consider actual needs and how you arrived at the specific dollar amount requested.

Sponsors prefer itemized lists or at least a basis for the amount you are requesting (e.g., historical costs of $1,000 per student, per month for clean room fees). Be sure to list all types of supplies needed for the project, including glassware, chemicals, etc.

It is better to explain unusual costs rather than lump it into the total and hope for the best. For large projects, you can often lump categories for $1000 or less. Do not request general office supplies as federal regulations prohibit them (allowability).

Other Direct Costs

This category includes any additional project costs that do not fit into one of the above categories. Provide a detailed description and justification of the item, explaining why it is important to your project.

Consultants

This category requires a thorough explanation. Although not part of the personnel section, it should be written in the same vein. Treat is as you would the personnel section by providing a brief summary of each individual’s most relevant qualifications and the relationship of those qualifications to the tasks the individual will be assigned in your project. For example: Who is the consultant? What are their qualifications? What is their organizational affiliation? What is their role? Number of days they will work on project? Normal daily rate? Travel costs included?

Keep in mind that Internal Consultants are employees who work for a company or organization and provide consulting services to other departments within the same organization. External Consultants, on the other hand, are independent contractors or consulting firms that are hired by organizations to provide expertise on specific projects or issues.

Sub-contractors

Clearly identify subcontracting organizations and their key personnel. Briefly explain their scope of work, the need to contract with a particular organization, the expertise of subcontractor PI, and institutional facilities. Remember that subcontractors will provide their own detailed budgets and corresponding budget justifications. These should be separate and distinct from the SHSU budget and budget justification and follow the SHSU budget and budget justification format.

 

Budget Justification Templates

FY26_NIH_Budget Justification Template.docx

FY26_NIH_Budget Justification Template.docx

FY26 Generic Budget Justification Template.docx

Resources & Templates

Access a curated library of tools to streamline proposal development. Find templates, worksheets, and sample documents to guide your required materials.

A one-pager is a concise, single-page document that provides a high-level overview of a business, product, service, or project. In the context of grants and sponsored projects, it serves as a strategic communication tool that outlines the core elements of a proposed initiative. A well-crafted one-pager highlights the project’s value, goals, and potential impact, making a compelling case for funding. It also ensures that the project scope is clearly articulated and easily understood by collaborators, stakeholders, and potential partners.

Our team often requests a one-pager early in the development process to help initiate planning and align expectations.

General Outline

Problem Statement
This is the opportunity for you to explain your project and propose your methods of research. This should be a short, clear, and concise statement that addresses the issues you would like to resolve.

Objectives/Goals
Research objectives are the outcomes that you aim to achieve by conducting research. The purpose of the research objectives is to drive the research project, including data collection, analysis, and conclusions. Research objectives also help you narrow in on the focus of your research and key variables, guiding you through the research process.

Deliverables
Project deliverables refer to all the outputs—tangible or intangible—that are submitted within the scope of a project. It refers to any project-related output submitted during any of the project phases. Project deliverables need to be agreed upon early during the planning stage to properly set expectations and allocate resources and documented so they can be referenced throughout the duration of the project.

Broader Impacts
This section will highlight the potential for this project to benefit society or advance societal outcomes. It is important to remember that the broader impacts activities should complement your research activities and be scaled appropriately for the proposed project or program. In addition, linking your broader impacts to evidence-based models, best practices, literature, and theory provide context and support that your proposed broader impacts are achievable.

Recommendations for a One Pager

  • Identify your audience and target the information towards them.
  • Lead with an interesting, understandable title that explains what will be covered.
  • Include headings with large font to help guide the reader and organize points.
  • Use bullets in lieu of paragraphs.
  • Avoid long sentences and too many citations.
  • Spell out acronyms, avoid jargon, and define “specialty” terms.
  • Share a draft with a colleague/department chair for their feedback.

Resources

Who are Program Officers (POs)?

  • Individuals who provide leadership and oversight of sponsored programs.
  • They ensure sponsored research awards are in line with the sponsor’s mission and objectives.
  • Often, they write the funding opportunity announcements, so they can monitor the programmatic, scientific, and/or technical aspects of a sponsored project.

 

Why you should contact a PO:

  • Confirm if your project idea fits with the sponsor/ program objectives.
  • Clarify the program guidelines.
  • Discover underlying considerations or alternative opportunities that may not appear in published material (RFP, RFA, etc.)
  • Discuss ways to strengthen the project.
  • Build a relationship and grow your network.

 

How to contact a PO:

  • PO’s contact information is typically found in the funding opportunity announcement. or the sponsor/ program website.
  • Look for explicit guidelines regarding how to (and how not to) establish contact. Most POs prefer to initiate contact via email. They may also list timelines around which to engage with POs (e.g., do not contact 2 days before the submission deadline)
  • Email the PO with ample time, to set up time for a conversation.
  • Include a high-level description or summary of your project and how you think it aligns to the program.
  • Include a brief list of specific questions and offer times for a follow-up conversation (if desired).
  • Avoid questions already answered in the solicitation/ website.
  • Approach communication with enthusiasm and openness to direction.

 

After making contact:

  • Follow up with an email thanking the PO for their time and summarize the key points you took away from the conversation.
  • If your proposal is not funded, consider requesting a discussion of reviewer comments with the PO.

 

Notes

PO roles vary across funder types, and so should your expectations.
  • Research-centered agencies like NSF and NIH tend to invite contact from funding seekers to confirm program fit and guide applicants.
  • Programmatically focused agencies like ED are more likely to offer only clarifying answers regarding published guidelines.
  • Private funders and foundations rarely operate like their counterpart government agencies – very few of them invite contact prior to submission. 

Check out additional guidance and a template email here (access requires SHSU credentials). If you want to learn more, check out this webinar on contacting POs from our research partner, Hanover.

The Project Summary or Abstract describes the project, shows the importance and relevance of your research, is used as a guide to the document, and is used to decide where to assign your application. They should present an accurate description of the proposed work, be able to stand on their own (separate from the application), be informative to other people working in the same or related fields and be succinct and concise.


Key elements of Abstracts/Project Summaries:

  • Background: a simple opening sentence or two placing the work in context.
  • Aims: one or two sentences giving the purpose of the work.
  • Methods one or two sentences explaining what was (or will be) done.
  • Results: one or two sentences indicating the main findings (or what you hope to accomplish with the project).
  • Conclusions: one sentence giving the most important consequence of the work – what do the results mean? How will they be used?

 

Technical vs Lay Abstracts

Technical Abstracts are written for federal agencies and contain shorter background sections and elaborate on preliminary results, research strategies, and specific aims. These abstracts assume background knowledge, provide few justifications, contain an extensive use of terminology, with few definitions and examples.

Lay Abstracts are written for private foundations and corporations should be widely understandable and contain longer background and significance sections. These abstracts require background, frequent initial purpose clauses, with terminology being used with caution, and more definitions and examples.

For additional sponsor specific guidance, check out the NIH or NSF pages.

Below is the recommended outline for each section of your evaluation plan:

Purpose and scope
The first section of your project evaluation plan should define the purpose and scope of your evaluation. Why are you evaluating your project? What are the main questions you want to answer? How will the evaluation results be used and by whom? This section should also specify the boundaries and limitations of your evaluation, such as the time frame, the budget, the data sources, and the ethical considerations.

Evaluation criteria and indicators
The second section of your project evaluation plan should identify the evaluation criteria and indicators that will measure the performance and impact of your project. Evaluation criteria are the standards or principles you will use to judge the quality and success of your project, such as relevance, effectiveness, efficiency, and sustainability. Evaluation indicators are the specific and measurable variables that will show the extent to which your project meets the criteria, such as outputs, outcomes, benefits, and risks.

Evaluation methods and tools
The third section of your project evaluation plan should describe the evaluation methods and tools that you will use to collect and analyze the data for your indicators. Evaluation methods are the approaches or techniques that you will use to gather and interpret the data, such as surveys, interviews, focus groups, observations, case studies, and experiments. Evaluation tools are the instruments or materials that you will use to implement the methods, such as questionnaires, checklists, guides, forms, and software.

Evaluation roles and responsibilities
The fourth section of your project evaluation plan should define the evaluation roles and responsibilities of the different stakeholders involved in your project. Who will conduct the evaluation? Who will provide the data? Who will review and validate the findings? Who will disseminate and act on the recommendations? This section should also clarify the expectations and communication channels among the evaluation team and the project team, as well as the external partners and beneficiaries.

Evaluation timeline and budget
The fifth section of your project evaluation plan should outline the evaluation timeline and budget. When will the evaluation activities take place? How long will they take? How will they align with the project milestones and deliverables? How much will the evaluation cost? How will the evaluation resources be allocated and managed? This section should also include any contingencies or risks that might affect the evaluation schedule and cost.

Evaluation reporting and learning
The sixth and final section of your project evaluation plan should specify the evaluation reporting and learning process. How will the evaluation findings and recommendations be presented and communicated? What format and style will the evaluation report follow? Who will receive and review the report? How will the feedback and comments be incorporated and addressed? How will the evaluation results be used to inform and improve project coordination and management, as well as future projects and programs?


Additional Resources (specific to federal funding sources)

The goals of letters of support (LOS) are to:

  1. Specify what the collaborator(s)/consultant(s) will contribute to the research
  2. Convince the reviewer that the collaborator(s)/consultant(s) will fulfill the request
  3. Lend credibility and convey enthusiasm for your proposal

 Letters of support must:

  • Be unique and written from the point of view of your collaborator(s)/consultant(s)
  • Be on letterhead and signed by the appropriate party (someone authorized to make the commitment of support)
  • Be addressed either to the PI of the proposal or to the funding agency (refer to sponsor guidelines)
  • Be focused on requested topics and not contain details that are expected to be in the research description section (this is required by NIH and a good idea for most agencies)
  • Address any specific guidelines (e.g., particular assurances) required by the funding agency or the university, as outlined in the Funding Opportunity Announcement (FOA) or by ORSP
  • Meet all other requirements (e.g., page limits) of the funding agency

 

Resources and Best Practices

We recommend that you offer to draft the letter of support for your collaborator(s)/consultant(s) and allow up to three weeks to receive it back. Providing the initial draft is not only a decent gesture but will help ensure all the information needed is included, increase the response time, and set realistic expectations.

Logic models are one-page graphic illustrations of how your project is supposed to work. It shows or explains why your proposed research (or project) strategy is a helpful solution to the problem you are attempting to solve. A strong logic model is a series of IF-THEN relationships that demonstrates how program activities are linked to anticipated program results. When developing a logic model keep it simple, focus on cause-and-effect relationships, and remember that clarity is greater than confusion (detail is elsewhere in your proposal)!

When are Logic Models required?
Logic models are sometimes required in grant proposals, most often for the United States Department of Agriculture and training/evaluation programs. If not required, logic models are still valuable planning and management tools as it ensures the proposal team is on the same page. Even when not required in the RFP, logic models can be included in proposals as a visual aid for reviewers to understand your proposal activities and expected results.

What are the common components of a Logic Model?
A logic model is unidirectional in nature and should clearly present the “big picture” of change touching on the following components:

  1. Purpose, or mission. What motivates the need for change? This can also be expressed as the problems or opportunities that the program is addressing.
  2. Context, or conditions. What is the climate in which change will take place?
  3. Inputs, resources, or infrastructure. What materials will be used to conduct the effort or initiative? Inputs can also include constraints on the program, such as regulations or funding gaps, which are barriers to your objectives.
  4. Activities, or interventions. What will the initiative do with its resources to direct the course of change? Your intervention, and thus your logic model, should be guided by a clear analysis of risk and protective factors.
  5. What evidence is there that the activities were performed as planned? (Indicators might include the number of mentors trained and youth referred, and the frequency, type, duration, and intensity of mentoring contacts.)
  6. Effects, or results, consequences, outcomes, or impacts. What kinds of changes came about as a direct or indirect effect of the activities?

Putting these elements together graphically gives the following basic structure for a logic model. The arrows between the boxes indicate that review and adjustment are an ongoing process - both in enacting the initiative and developing the model.

Logic Model Example

Resources for developing a Logic Model:

The Statement of Work (SOW) is a document which describes the scope of work required to complete a specific project. It is a formal document and must be agreed upon by all parties involved. To be effective, the SOW must contain an appropriate level of detail, so all parties clearly understand what work is required, the duration of the work involved, what the deliverables are, and what is acceptable.

A comprehensive Statement of Work (SOW) should identify:

  • Who - the subrecipient institution, the PI and project staffing
  • What - project and subaward objectives and description of research to be conducted
  • When - the period of performance and timing/frequency of meetings and reports
  • Where - location(s) where the research will be conducted
  • How - deliverables and milestones defined with a high level of specificity and detail

A comprehensive SOW performs the following functions:

  • Allows ORSP to perform the required subrecipient risk assessment and determine contract terms
  • Clarifies the determination of the subrecipient versus contractor relationship
  • Supports more effective monitoring
  • Not the same as the grant proposal abstract

Templates:

Utilize the SHSU Research Facilities and Equipment Databases to provide sponsor’s information on the institutional resources available that will directly contribute to the success of the proposed project.

The guidelines and examples below are general, and you should always consult the most recent document the agency has provided regarding proposal preparation. When requested by the sponsor you must include these documents (for all below agencies) in your proposal, if you DO NOT have anything to report, you must submit a document in this place that states “Not Applicable”.

Pro Tip: As you develop your documents, ensure you are following the appropriate guidelines for naming them. USDA requires headers for all documents in some programs and has specific formats that you must follow when saving and uploading (e.g., ProjectSummary.pdf, ProjectNarrative.pdf, FacilitiesOtherResources.pdf, etc.)

Subawards & Collaborations

Partner confidently with external organizations. Follow ORSP’s step-by-step process to prepare subaward documents, confirm compliance, and coordinate review timelines for smooth collaboration.

This page provides guidance for outgoing subawards where SHSU is the prime (or lead) applicant and is issuing a subaward to another organization.

If you are an SHSU researcher collaborating with an external organization that is the prime applicant, this situation is considered an incoming subaward. While the guidance below may still be helpful, specific requirements will vary based on the prime institution’s requests. In such cases, if the Office of Research and Sponsored Programs (ORSP) is not yet aware of the collaboration, the SHSU Principal Investigator (PI) must submit ORSP's Pre-Proposal Notification (PPN) form immediately.

Based upon the project statement of work, collaborators may be determined to be subrecipients. If so, a subaward agreement will be issued under the prime award, and the subrecipient must comply with the requirements outlined on this page to initiate the agreement.

Reference our SHSU Institutional Information for Grant Applications webpage to locate commonly required information.

  • For questions about subaward negotiation, please contact ORSP Pre-Award Team. For questions about financial management of a subaward, please contact ORA Post-Award Team.

Reference our SHSU Institutional Information for Grant Applications webpage to locate commonly required information.

At the Proposal Stage

When a subcontractor’s work is to be included in a proposal, it is essential to allow sufficient time between receiving the subcontractor’s proposal and the prime sponsor’s submission deadline. This ensures that the SHSU Principal Investigator (PI) has adequate time to:

  • Review and negotiate the subcontractor’s Statement of Work (SOW).
  • Evaluate and confirm that the cost or price is reasonable and appropriate for inclusion in the proposal.

All required documents for both the proposal and the eventual subaward agreement are outlined in the “Required Documents” section of this webpage.

 

At the Award Stage

Before SHSU can issue a subaward under a federal award, the following conditions must be met:

  • gov Registration

All subrecipients must be registered in SAM.gov and have a valid Unique Entity Identifier (UEI).

  • Compliance for Human or Animal Subjects

If the subrecipient’s work involves human subjects or vertebrate animals, they must have:

  • A valid Federal wide Assurance (FWA) number (for human subjects).
  • An Institutional Animal Care and Use Committee (IACUC) number (for animal subjects).

The subrecipient must also be capable of reviewing and approving IRB or IACUC protocols. Alternatively, SHSU may agree to serve as the IRB or IACUC of record.

  • Funding Commitment:
    A subaward will not be issued—and no payments will be authorized—until SHSU receives and accepts a formal funding commitment from the prime sponsor.
  • No Work Without Agreement:
    SHSU PIs or their designees may not authorize a subrecipient to begin work without a fully executed subaward agreement. Subrecipients who begin work without a signed agreement do so at their own risk and are not guaranteed payment.
  • Incremental Funding:
    Subawards are typically issued for one year at a time. Additional time or funding will only be added after SHSU receives the corresponding increment from the sponsor.

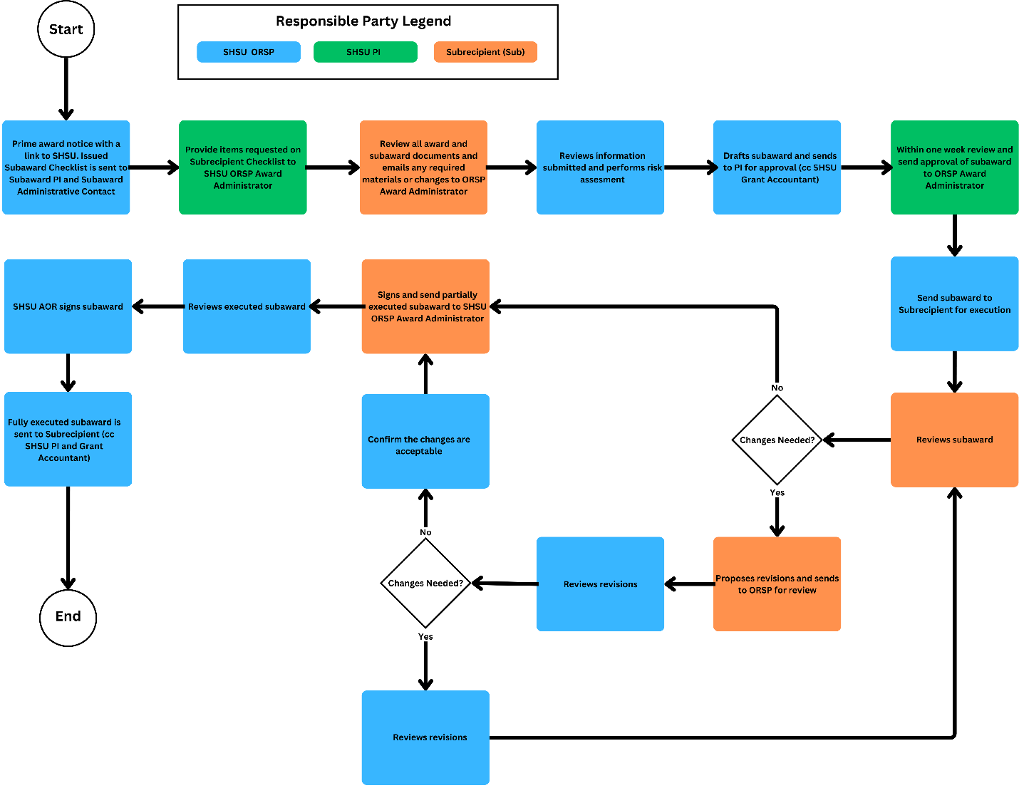
The image below outlines the general process for subaward negotiation and execution at the award stage.

subawards timeline graphic

 

Agreement Timeline Expectations

There is no standard timeframe for negotiating a subaward or amendment, as timelines vary significantly depending on the subrecipient organization’s internal processes and policies. However, delays are mostly caused by extended negotiations over terms and conditions with the subrecipient or delays in obtaining internal approvals and signatures from the subrecipient’s authorized officials.

Additional factors that may contribute to delays include:

  • Incorrect Requisition Details

Ensure that all information—such as dates, funding amounts, and carry forward status—is accurate before submission.

  • Missing or Inaccurate Documentation
    Required documents such as the budget and budget justification must be complete and accurate.
  • Insufficient Statement of Work (SOW)
    The SOW should be detailed enough to guide project execution and serve as a reference in case of disputes.
  • Pending Compliance Approvals
    Subrecipients must obtain all necessary IRB or other compliance approvals before the subaward can be finalized.
  • Incomplete Risk Assessment Documentation
    Subrecipients must provide required audit reports, financial documentation, and certifications for SHSU’s risk assessment.
  • Missing or Expired Registrations
    All subrecipients must have a valid DUNS number (or UEI) and, for federal awards, an active SAM.gov registration.
  • Indirect Cost Rate Negotiations
    If the subrecipient does not have a federally negotiated indirect cost rate, additional time may be needed to establish an acceptable rate.

Once the subaward agreement is fully executed by both SHSU and the subaward entity, the SHSU subaward record will be finalized, and the subaward PO will be fully approved.

The documents listed below are the standard documents SHSU requires of subcontractors. In certain circumstances additional documents may be required.

Letter of Intent or Commitment

Subrecipients with Federal Partner Demonstration (FDP) Clearinghouse Profiles:

  • May use the FPD LOI template
  • Must be signed by an authorized official of the subrecipient entity.

Subrecipients without a Federal Partner Demonstration (FDP) Clearinghouse Profile:

  • Must use the SHSU Subrecipient Commitment
  • Must be signed by signed by an authorized official of the subrecipient entity.

Statement of Work (SOW)

A document detailing the scope of work to be completed by the subcontractor for the proposed project, including specific roles and responsibilities, time and effort dedicated, and expected deliverables. SOW Guidance.

Budget: Annual and Cumulative Budgets

  • Subrecipients should complete the R&R Budget template unless the sponsor requires a specific template.
  • If the project is cost reimbursable, provide the budget in standard Federal budget categories (personnel costs, supplies, travel, equipment, etc.)
  • Subrecipients should provide copies of rate agreements for indirect costs, fringe benefits, or other requested rates.
  • Ensure that the requested amounts on the budget, budget justification, and the Subrecipient commitment form match exactly, and are rounded to the nearest dollar, unless additional precision has been requested.

Budget Justification

Subcontractor's Negotiated Indirect Cost Rate Agreement

  • Provide a copy or a link to the current negotiated indirect cost rate agreement
  • For entities participating in the FDP Clearinghouse, our office will collect this information from your FDP Clearinghouse profile.

Documents required by the Funding Opportunity Announcement (FOA) to which you are applying for as participating subrecipient entities and/or personnel. These may include, but are not limited to:

  • Senior Key Personnel Profile for the subrecipient PI and other senior key personnel in the prescribed sponsor format.
  • Biographical Sketch for the subrecipient PI and other senior key personnel in the prescribed sponsor format.
  • Current and Pending/Other Support for the subrecipient PI and other senior key personnel in the prescribed sponsor format.
  • Facilities and Other Resources information for the subrecipient entity.
  • Performance site form for the subrecipient entity.

Foreign or High-Risk Contractor

Foreign or High-Risk Subcontractors must submit ALL the above in addition to the following:

Audit Report

  • If the entity has an audit report in accordance with Subpart F of 2 CFR 200, please send the latest report; OR
  • If the entity is not subject to the requirements of 2 CFR 200 CR, please complete the FPD Financial Questionnaire.

Note: SAM.gov registration will be required at the award stage. If the entity does not already have an active SAM.gov registration, then we recommend starting the process now as it can take a long time to secure it.

What is an Authorized Official?

Also known as the Authorized Official Representative (AOR), refers to individuals who have been granted the legal authority to sign and enter into binding agreements on behalf of their organization—whether a business, institution, or other entity.

These individuals are responsible for ensuring that all commitments made on behalf of the organization are accurate and compliant with applicable regulations and policies.

What is a Prime Sponsor and Prime Contract?

The prime sponsor is the entity that issues the original award directly to Sam Houston State University (SHSU). This organization provides the primary source of funding for the project.

The prime contract, also called the prime agreement, is the official document outlining the terms and conditions associated with the funding received from the prime sponsor. It governs the responsibilities, obligations, and compliance requirements for SHSU under the awarded project.

What is Pass Through Funding or a Pass-Through Entity (PTE)?

Funds issued by a federal agency to a state agency or institution that are then transferred to other state agencies, units of local government, or other eligible groups per the award eligibility terms. The state agency or institution is called the "prime recipient" of the pass-through funds. The secondary recipients are referred to as "subrecipients." The prime recipient issues the subawards as competitive or noncompetitive as dictated by the prime award terms and authorizing legislation.

A Pass-Through Entity is a non-federal entity that provides a subaward to a subrecipient to carry out part of a federal program.

Subcontractor Vs. Consultant Vs. Contractor

When preparing a proposal, there is often confusion about whether to classify a collaborator included in the SHSU budget as a Subcontractor, Contractor (Vendor), or Consultant. It is strongly recommended to consult the ORSP Submissions and Awards Administrator assigned to the SHSU Primary Investigator prior to finalizing the budget.

This distinction is especially important because Facilities & Administrative (F&A) costs are applied differently:

  • For Subcontracts, F&A is applied only to the first $25,000.
  • For Contractors and Consultants, F&A is applied to the entire cost of goods or services.

Additionally, Subcontractors not included in the original proposal often require prior sponsor approval, which can delay the issuance of the Subcontract.

A Subcontractor:

  • Performs a substantive portion of the project’s Statement of Work
  • Makes internal programmatic decisions and contributes to project design
  • Shares responsibility for achieving project goals
  • Must adhere to applicable federal programmatic compliance requirements
  • Retains intellectual property and copyrights for their work

A Contractor (Vendor):

  • Issued a Purchase Order for the purchase of goods and services, including Consulting Services, obtained from a commercial vendor
  • Provides similar goods and services to multiple customers as part of their routine business operations
  • Competes in the open market and serves multiple clients
  • Does not retain intellectual property or copyrights to deliverables
  • Cost sharing is not required of a Contractor
  • Joint authorship of publications and intellectual property rights are not sought
  • The general terms of the Prime Contract do not flow down to the Contractor

Note: SHSU does not issue Subcontracts to individuals.

A Consultant:

  • Considered a type of Contractor paid through a Purchase Order, may be either an individual or a firm
  • Deliverable is clearly defined and similar other work is performed by that Consultant commercially on a routine basis
  • Deliverables do not ordinarily generate patentable or copyrightable results of an original or substantive nature
  • Is not subject to the compliance requirements of the Prime Contract;
  • Fee is based on an hourly or daily rate, as outlined in a Consultant rate proposal
  • Services are on a "work for hire" basis and all intellectual property or copyrightable rights are assigned to SHSU by the Consultant
  • A Consulting Firm is a commercial entity whose regular business activity is to provide services similar to those proposed under the current project
  • An Individual Consultant is a non-SHSU employee hired to provide technical expertise in support of a sponsored project.
    • As a rule, the activities performed by a non-SHSU faculty member who is named as an individual Consultant in a proposal must fall outside of the individual's normal employment or academic duties and cannot make use of their employer's (institutional) facilities, personnel, or students.
    • If these criteria are not met, then the faculty member's home institution should appear as a Subcontractor in the SHSU Proposal rather than naming an individual as a Consultant.

 

Contract Type

Any one of many contract types may be used to establish a Subcontract, however, they fall into one of two basic categories: Cost Reimbursement and Fixed Price. Most subcontracts issued by SHSU under sponsored accounts will be cost reimbursement agreements. Fixed Price subcontracts may be used when issuing second tier subcontracts under prime awards which are also Fixed Price. Under 2 CFR Part 200 (the "Uniform Guidance") Fixed Price subcontracts may require prior approval of the Prime Sponsor. Individual agency regulations must be consulted to determine if this is necessary and if there is a limit on the total amount that can be awarded to a Subcontractor under a Fixed Price subcontract.

Cost Reimbursement contracts pay allowable, allocable, and reasonable costs incurred during the contract's performance. Indirect costs may be paid in accordance with a Subcontractor's Federally approved Negotiated Indirect Cost Rate Agreement (NICRA) or the de minimis rate as defined by 2 CFR part 200. Cost principles which apply to commercial entities will be as determined by the terms and conditions of the Prime Award, individual federal agency 2 CFR 200 implementation guidelines, or FAR 31.3. Cost contracts are often used to support research and development with nonprofit and commercial organizations. A subcontract issued under a Prime Contract sets a total cost, or ceiling, that the Subcontractor cannot exceed without prior approval and agreement by SHSU.

 

Fixed Price contracts are based on a predetermined price which may be adjusted if the contract includes a ceiling price, a target price, or both based on a proposed budget which can be estimated with great accuracy. The terms under which a price adjustment could be considered would be stated in the contract. Invoices do not show a detailed breakdown of costs. Payment is based on predefined deliverables due throughout the period of performance. Typically, SHSU would not issue a Fixed Price subcontract, which authorizes full advance payment.

Sponsor-Specific Information

Each funding agency has its own requirements. ORSP makes it easy to stay compliant. Access tailored templates, submission instructions, and examples.

  • National Institutes of Health (NIH)

  • National Science Foundation (NSF)

  • National Institue of Justice (NIJ)

  • U.S. Department of Agriculture (USDA)